Solera
Solera
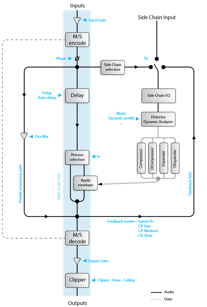
The Solera dynamic processor is a comprehensive dynamic processor providing a compressor, expander, de-compressor and de-expander, that each may be enabled individually, all processing in parallel using one single common detector.
Each of the dynamics sections employs independent Dynamic Ratio and L.I.D. (Level Independent Detector) settings, two parameters that are kind of unique to dynamic processing, using the dynamic range content of the signal and not just the signal levels as standard dynamics processors do.
Dynamic Ratio (23) is controlling the amount of auto-ratio determined by the signal dynamics and the manual ratio setting.
L.I.D. (25) (Level Independent Detector) controls the amount of auto-threshold determined by the signal dynamics and the manual threshold value, providing processing of the audio signal independently of the sound level and instead in regards to the signal dynamic range.
Display Area
For full visual control over the processing Solera provides a comprehensive display area including:
- Resultant dynamics curve
- Parametric curve for the side-chain EQ
- Input level (VU-Meter referenced to -16 dB FS by default)
- Output level
- Resultant envelope (Compression, De-Compression, Expansion, De-Expansion & Clipper activity)
- Dynamic difference between input and output
- Level difference between input and output
MS Mode
To conform with the demands of serious audio mastering Solera features a Mid/Side (MS) encoder/decoder section encoding the signal from the stereo inputs by summing left and right channels to produce the Mid, and by phase switching the right channel from the left channel to produce the Side signal.
Processing M and S as separate components with a compressor makes it possible to achieve results that would be impossible with a regular stereo setup.
Example:
A bass drum in the stereo center with a fluctuating level surrounded by a synthesizer pad. The M channel featuring the bass drum can be processed without affecting the S channel featuring the Synthesizer pad. Changing the S gain when decoding allows controlling the stereo width using MS Width (20).
The Solera MS mode should only be used with stereo signal and it is strongly recommended to avoid this on already MS encoded signal.
Side Chain & Detector Equalizer
Solera features a three band Detector Equalizer for frequency-sensitive processing. The Detector EQ does not affect the direct audio signal, but instead it applies to the signal detection channel that drives the processing, offering the option to shape the actual processing to be performed within a certain frequency range. For further control of the processing, optional external side-chain signal feeding is provided.
Even though the Detector EQ parameters value ranges may seem extreme, with a Q-Factor up to 10, frequencies above 20 KHz and with cumulative gain, really smooth results can be achieved without deteriorating artefacts even when dealing with frequencies out of the audio spectrum. The purpose with this is to be able to use a part of the correction and include it into the audio spectrum; this is one of the secrets behind the “Air” correction often featured on vintage audio processors.
The wide range processing ensures a perfect accuracy in terms of phase and propagation time. Filtering the control signal upstream of the envelope gain generation allows for controlling the overall tonal balance by increasing or decreasing the processing of a particular part of the audio spectrum.
Reducing the gain for the low frequencies before the detection, increase the low frequencies in the processed signal if the processing settings reduce the gain according to the signal level. With this configuration, increasing the gain for the high frequencies makes the processing more sensitive to this particular part of the audio spectrum, and turns Solera into a sibilance controller.
Delay
A delay line can be inserted into the processed signal with the main purpose to produce a zero/null attack time for the processing when the delay value equals the Attack time. The Auto (46) button automatically sets the delay value according to the Attack time. Setting the delay time lower than the Attack time preserves the peaks from the processing.
Dry Mix
The original dry signal can be mixed with the processed material using the Dry Mix (2) dial. The original audio peaks are kept and added to the processed sound to preserve the sensitive information of the sound attacks.
Note that the Dry Mix function takes the delay that may be introduced by the processing into account. The summing is done before the clipper stage, and the displayed gain also reflects the Dry Mix setting.
