Pure DExpander
Pure DExpander
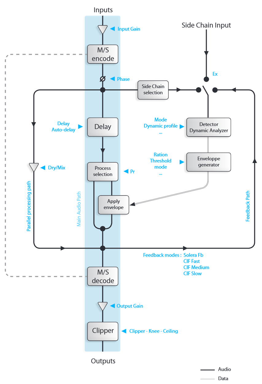
Pure DExpander is the de-expander section of the Solera. Pure DExpander enhances the low levels of the sound. The space information is magnified. Pure DExpander also makes your sound more compact. The Dynamic Ratio algorithm permits some heavy processing while keeping an organic character. The Threshold value is expressed in dB – The plug-in compares it to the RMS (Root Mean Square or effective power) of the input signal. This value is displayed as a green rectangle on the input level meter. The level variations below the threshold are affected by the Ratio parameter. For a 1:1 de-expander ratio, the processed signal isn’t affected by the processing: A 1 dB variation above the threshold at the input is reflected by a 3 dB variation at the output. Let’s apply now a 3:1 ratio. If the input signal rises above 1 dB the threshold value, the output signal rises from 3 dB: Here is the de-expander action. The input signal gain is increased by a 3:1 ratio above the threshold point. The Knee sets how progressive is the start up of the compressor action – In other words, It smoothes the transition point between no processing and full processing. If the Knee value expressed in dB is increased, the progressiveness of the action will be spread below and above the threshold point.
The Range value sets the processing maximum action. No gain variation can exceed this value.

